【主题教育月】EVO真人视讯开展“以案为鉴,向规而行”征文活动
作者:吴佳敏 时间:2025-04-13 点击数:
为营造积极向上、风清气正的校园环境,培育互助共洽的校园安全文化生态,让员工进一步学习并理解公司的规章制度,从真实案例中吸取教训,EVO真人视讯于3月25日至4月8日开展了“以案为鉴,向案而行”征文活动,以深入贯彻“安全护航,奋斗扬帆”的主题教育月精神。
本次活动面向EVO真人视讯全体员工,鼓励大家通过搜集近五年来高校员工在各方面违法违纪的真实案例,围绕《高等公司员工行为准则》对案例展开深入剖析与点评,并且结合自身学习、生活实际,紧扣纪律教育,提出创新性建议。活动共征集到作品126件,经过严格地审核分类打分点评,评选出一等奖4人,二等奖7人,三等奖12人。其中,2402班沈时同学认为:“同学们在搜集案例的过程中了解了许多不经意间的违法违纪形式,可以补足了自己在法律方面的漏洞。”2407班杨蕾同学提出:“自由的边界是责任,对我们每个人来说遵守规则不仅是义务,其实也是对他人生命的尊重。”2302班薛逸福同学指出:“公司、员工需共同努力,将安全意识贯穿于日常行为中,共同维护校园安全稳定。”本次活动反响热烈,其余同学也纷纷表示:“以案为鉴征文活动为大家提供了一个自我反省和自我教育的平台,在写作的同时也审视了自身的行为,查找了不足。”


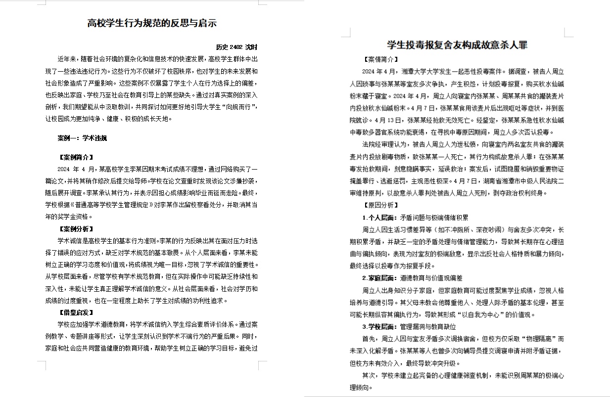
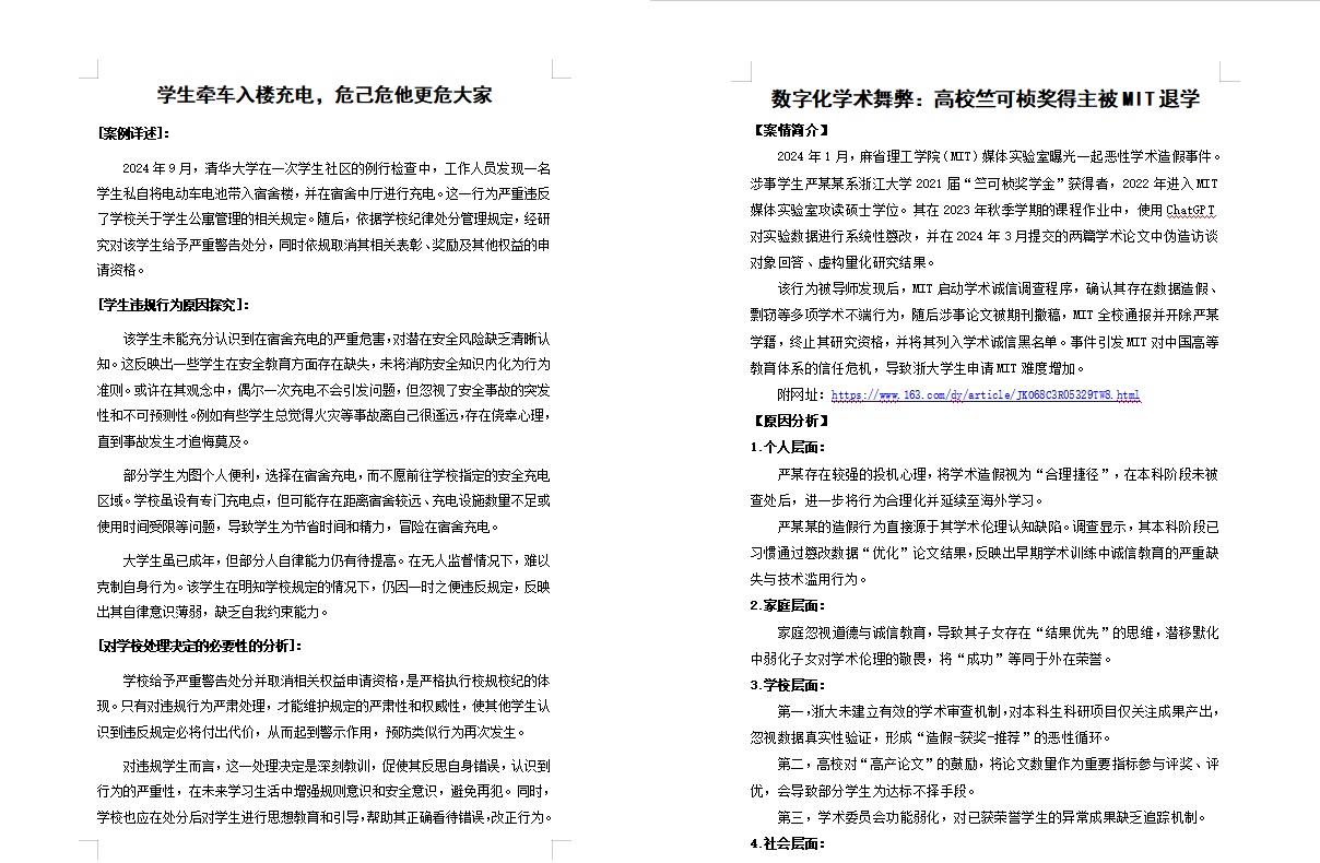
图为部分优秀参赛作品。
本次征文聚焦老员工安全教育和成长发展,培育全校互助共治的安全文化生态,落实立德树人根本任务,通过案例剖析,使同学们从中汲取了教训,明确了行为规范,增强了“明规矩、知敬畏、守底线”的安全意识,营造了遵规守纪的安全校园文化氛围,有效促进了校园的和谐稳定。
编辑:樊双睿 审核人:王玮